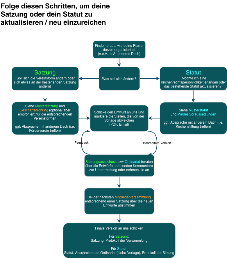
Hier gibt´s einen Überblick über die verschiedenen Rechtsformen und unsere Muster für alle KjG Pfarreien der Diözese Würzburg zu Übernehmen.

Muster - Dokumente zum Herunterladen

Mustergeschäftsordnung

Plakat Geschäftsordnung